您所在的位置:首页 > 售后服务管理手册
第一章 总则
1.1 手册目的
规范经销商售后服务流程,明确产品保修、安装、事故处理等核心标准,兼顾用户合法权益与企业合规经营,最大程度规避售后纠纷风险,保障品牌口碑。
1.2 适用范围
本手册适用于所有风田品牌授权经销商、售后维修人员及相关服务岗位,覆盖产品包括:集成灶、燃气灶、油烟机、燃气热水器、蒸烤箱、电热水器、净水器等全系列风田厨电产品。本手册于2026年1月1日开始执行,适用于2026年及之后的产品。
第二章 产品保修政策
2.1 核心保修原则
1. 严格遵循国家《部分商品修理更换退货责任规定》(简称 “三包法”);
2. 保修期限自购机之日起计算(非安装日期),无有效保修凭证时,按产品出厂日期起算;
3.保修期外更换的新配件,仅享受 3 个月质保(3 个月内出现质量问题免费更换同型号配件,若更换台面玻璃需要出示点火视频,如果是炉头火盖漏火导致烧炸玻璃再炸不补发)。
2.2 分产品保修标准(表格版)

2.3 重要补充说明(重点)
1. 非风田官方渠道(如闲鱼、二手交易平台、未授权第三方店铺)购买的产品,不予质保;
2. 据国家标准GB 17905-2008《家用燃气燃烧器具安全管理规则》及T/CHEAA 0003-2018《储水式电热水器的安全使用年限》,产品自售出之日起满8年即达安全判废年限,为保障使用安全,届时将不予维修,建议强制报废或以旧换新。
3. 非公司仓库库存超 3 年的库存机,不享受免费保修服务。
4. 工程机,商用机,样品机整机保修6个月。
2.4 非保修范围(严格执行)
即使产品在保修期内,以下情况不实行三包,仅提供收费修理:
1.消费者因使用、维护、保管不当造成的损坏(如油污长期未清理、违规操作机器);
2.非风田授权人员(不含公司派送的售后技术顾问、经销商经备案的售后维修专员)拆动造成的损坏;
3.超过保修期,或无有效三包凭证、有效票据(如购机发票、安装单)的;
4.三包凭证型号与维修产品型号不符,或凭证有涂改痕迹的;
5.因自然灾害(雷击、雨淋、地震、洪水等)等不可抗力造成的损坏;
6.产品气源规格为出厂定型标准,任何情况下均不允许私自更换气源;凡发生气源更换行为的产品,将自动丧失整机质保资格。若经销商或用户仍强烈要求更换气源,我司可提供合规配件,但对更换气源后引发的任何安全事故、设备故障及财产损失,不承担任何责任。
第三章 免费保修及安装服务规范
3.1 免费保修适用条件
1. 用户需提供有效保修凭证(含购机发票 / 订单、质保码已激活、安装时的水印视频或照片);
2. 故障属于产品本身质量问题,且在对应产品的保修期限内;
3. 非库存超 3年的库存机、非二手 / 非官方渠道购买产品。
3.2 免费安装服务标准(重点)
1. 服务时效:用户购机之日起 1 年内,可享受1 次免费安装服务(含基础安装配件,不含额外延伸服务);
2. 收费情形:
* 需重新安装、移机(如用户搬家后重新安装)的,实行收费安装(不含运输服务,收费标准按公司统一报价执行);
* 安装需额外增加附件(且该附件未包含在产品购买价内,如加长烟管、专用支架)的,仅收取附件成本费,免收人工费;
3.关键要求:
* 安装过程中必须保留安装证明、带日期水印的安装照片 / 视频;
* 安装当日需完成质保码激活;
* 缺少以上任意证明的,后续出现售后纠纷,公司不予处理。
第四章 专项售后处理规范
4.1 重大事故(火灾类)售后处理流程
4.1.1 核心原则(严禁违规)
1. 事故责任认定以保险公司第三方勘查结果为唯一核心依据,未明确责任前不得推进赔偿事宜;
2. 经销商必须全力配合保险勘查,严禁私自拒绝保险上门、擅自承诺超出公司标准的赔偿方案;
3. 公司按认定结果分级处理,兼顾用户权益与企业合规,避免过度赔偿或纠纷扩大。
4.1.2 经销商现场执行流程(1 小时紧急响应)
1. 首次响应(1 小时内):
* 第一时间安抚用户情绪,避免冲突升级;
* 详细记录事故信息:事故发生时间、现场具体情况、用户诉求、产品型号及购买日期;
* 同步向公司应急小组报备(电话 / 企业微信同步),并立即拨打保险公司电话完成报案(不得拖延或拒绝报案)。
2.现场保护与配合勘查:
* 引导用户不得挪动集成灶及周边物品,保护火灾现场原貌(避免破坏勘查证据);
* 保险人员、公司技术人员到场后,立即提交产品销售记录、安装验收单、用户购机凭证等资料,全力配合勘查。
3.信息同步与沟通:
* 向用户清晰说明处理流程:“保险认定→责任划分→处理赔偿”,并告知大致时效(7-15 个工作日);
* 每 24 小时向公司应急小组同步 1 次处理进度,确保信息透明(同步内容需包含文字记录 + 用户沟通截图)。
4.1.3 分级处理标准
1. 保险理赔情形:
* 认定为产品质量问题:由公司对接保险公司落实全额理赔,经销商协助用户准备理赔材料(身份证复印件、事故证明、购机凭证、现场照片);
* 认定为用户使用不当(如油污未清理导致起火、违规操作机器):经销商配合保险公司向用户出示正式认定报告,耐心解释理赔结果,引导用户理解责任归属(不得与用户发生争执)。
2. 无保险理赔情形:
* 若保险公司出具 “不予理赔结论”,公司按统一标准给予人道主义赔偿(具体标准:产品使用 1 年内赔偿产品售价 30%,1-3 年赔偿 20%,3-5 年赔偿 10%,5 年以上给予 500 元慰问金);
* 赔偿款由公司统一核算支付,经销商不得私自与用户协商调整赔偿金额。
4.1.4 权责划分与监督管理
1.经销商责任:
* 擅自拒绝保险勘查、私自强行处理事故、承诺超额赔偿的,产生的经济损失、品牌负面影响全部由经销商自行承担;
* 未按要求记录事故信息、同步进度的,公司将视情节给予警告或罚款。
2.资料存档要求:
* 事故处理完毕后 3 日内,经销商需将现场照片、保险认定报告、用户沟通记录、赔偿凭证等资料,提交至公司售后管理部门完成归档(作为产品改进及纠纷追溯依据)。
4.2 玻璃配件售后专项说明
4.2.1 核心说明(需向用户明确告知)
玻璃配件(含烟机面板、灶具面板、集成灶玻璃组件等)因材料特性,存在国家行业标准允许的 0.3%-3% 自爆率,该情况不属于产品质量问题,本政策基于该特性及国家 “三包” 规定制定。
4.2.2 质保期限
1. 自产品购买之日起,所有厨电产品玻璃配件统一质保 1 年(覆盖制造缺陷及正常使用下的自爆情况);
2. 质保起始日期以购机发票 / 订单为准;无有效凭证的,按产品出厂日期顺延 90 天计算。
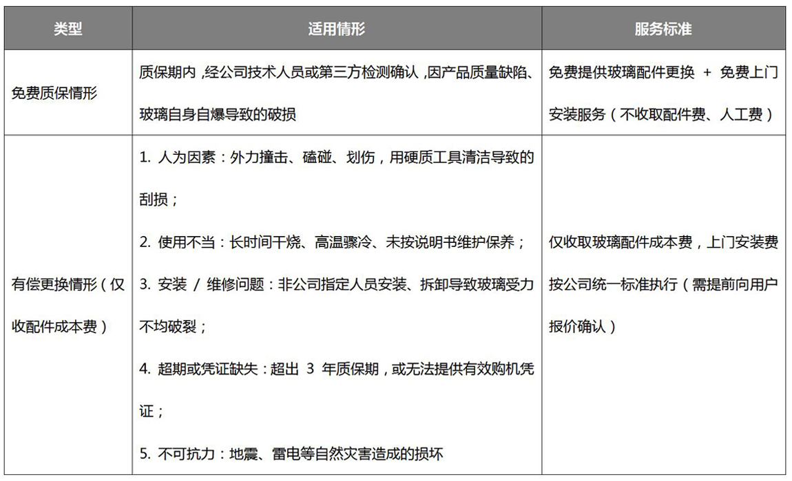
4.2.3 质保范围界定

4.2.4 售后处理流程
1. 故障上报:用户发现玻璃破损后,需保护现场,并拍摄 “破损部位特写 + 产品整体外观 + 周边环境” 的照片 / 视频,联系经销商或公司官方售后;
2. 资料提交:用户同步提供购机凭证(发票 / 订单)、破损影像资料及使用情况说明(如使用时长、日常维护方式);
3. 责任认定:公司在7 个工作日内完成检测认定,出具书面认定结果并通知用户;
4. 服务执行:
* 符合免费质保条件的,公司在3-5 个工作日内安排授权维修人员上门更换;
* 需有偿更换的,明确配件价格及安装费后,经用户确认同意再执行;
5. 质保延续:更换后的玻璃配件,享受原产品剩余质保期限保障。
第五章 退换机管理规定
5.1 退换机核心条件(严格遵循 “三包法”)
1. 7 日内质量问题:
* 条件:产品自售出之日起 7 日内,出现性能故障(如无法启动、核心功能失效);
* 用户权益:可选择退货、换货或修理;本规定不鼓励非必要退换机,出现问题后优先协商维修或更换配件;仅当用户明确拒绝该方案时,可选择退货、换货或修理;
* 需提供材料:购机发票、带日期的安装视频或照片、产品故障检测单据(由公司指定售后人员出具)。 完整的开包视频(需连续记录开箱过程,清晰展示外包装、封条、产品外观及配件状态,含可识别日期标识,无剪辑痕迹,作为追责物流或协调供应商的核心凭证)。
2.15 日内质量问题:
* 条件:产品自售出之日起 15 日内,出现性能故障;
* 用户权益:本规定不鼓励非必要退换机,出现问题后优先协商维修或更换配件;仅当用户明确拒绝该方案时,可选择换货或修理;
* 可选择换货或修理(不支持直接退货);
* 需提供材料:安装日期证明(安装单)、带日期的安装视频或照片公司指定师傅上门检测单据(需标注具体质量问题及故障原因)。完整的开包视频(需连续记录开箱过程,清晰展示外包装、封条、产品外观及配件状态,含可识别日期标识,无剪辑痕迹,作为追责物流或协调供应商的核心凭证)。
3.超期或非质量问题:
* 三包期届满当日及之后出现故障:仅提供有偿维修服务(不支持退换);
* 非质量问题(如用户主观意愿退货、购买后后悔):
* 前提:产品未使用、包装完好(无拆封、无损坏)、配件齐全;若原包装破损、丢失无法复用,需收取标准包装成本费.
* 处理方式:可协商退货,但需扣除折旧费(计算公式:折旧费 = 产品售价 ×0.5%× 使用天数,使用天数自购机之日起算,未使用的按 1 天计算)。
5.2 费用归属界定
5.2.1 物流费

5.2.2 安装及拆卸费

5.3 补充说明
1. 换货后新机的三包有效期,自换货完成之日起重新计算,经销商需更新三包凭证(标注新机器型号、序列号、换货日期)并盖章确认,交付用户;
2. 退货审核通过后,公司在收到 “完好产品 + 完整配件 + 原包装” 后7 个工作日内退还货款;非质量问题退货的,需先扣除折旧费及已产生的物流费、安装费;
3. 经销商未经公司审核私自为用户办理退换机的,所退机器按 “用户旧机” 处理,仅可用于维修置换(不可重新销售),相关损失由经销商承担。
4. 开包视频为开包即损/即故障问题的必要凭证,未提供有效视频(如剪辑、内容模糊、缺少关键画面)的,公司有权暂缓处理相关退换诉求。
第六章 上门服务经销商行为规范
6.1 服务人员资质要求
1. 服务人员需佩戴风田品牌统一工牌,着装整洁规范;
2. 服务人员需熟练掌握产品知识、维修技能及本手册售后标准,不得出现对用户问题无法解答、操作不专业的情况。
6.2 上门服务前准备(重点)
1. 预约沟通:接到服务需求后,经销商需在 2 小时内与用户联系,确认上门时间(提供至少 2 个时间段供用户选择),告知服务人员姓名、联系方式及预计服务时长;
2. 工具与配件准备:根据用户反馈的产品故障或服务需求,提前准备好对应维修工具、检测设备及可能需要的配件,避免因物资缺失导致服务中断;
3. 资料准备:携带服务单据、产品保修记录表单等,方便现场记录与用户确认。
6.3 现场服务行为准则
1. 礼仪规范:
* 上门前提前 5-10 分钟致电用户确认,进门主动出示工牌,使用文明用语(如 “您好,我是风田售后人员 ××,来为您处理产品问题”);
* 进入用户家中需穿戴鞋套,维修工具、配件需放置在垫布上,避免弄脏用户家居环境;
* 服务过程中不随意进入用户非服务区域,不向用户索取财物、接受宴请。
3.操作规范:
* 现场先对产品故障进行检测,向用户清晰说明故障原因、处理方案及费用(如需收费),经用户确认后再开展操作;
* 维修或安装过程严格按照产品技术规范执行,严禁违规操作导致产品二次损坏;
* 服务完成后,需现场演示产品功能,确认故障已解决,向用户讲解产品日常维护注意事项。
4.收费规范:
* 如需收取费用(如超保维修、有偿配件更换),需出示公司统一的收费标准公示单,向用户逐项说明费用构成,开具正规票据;
* 严禁私自加价、乱收费,或向用户推荐不必要的配件 / 服务。
6.4 服务后收尾要求
1. 现场清理:服务结束后,将维修产生的垃圾、配件包装等清理干净,恢复用户家居原有状态;
2. 资料记录:填写服务单据,记录产品型号、故障原因、处理结果、费用明细等信息,由用户签字确认后,留存一联给用户,另一联带回经销商处归档;
3. 回访跟进:经销商需在服务完成后 24 小时内对用户进行回访,确认服务满意度及产品使用情况,对用户提出的疑问及时解答。
6.5 违规处理
1. 若用户投诉服务人员存在资质不符、服务礼仪差、违规操作、乱收费等问题,公司将对经销商进行调查核实,情况属实的,首次给予警告并要求向用户道歉,二次及以上将按500-2000 元 / 次标准罚款;
2. 因服务人员不当行为导致用户损失或品牌声誉受损的,相关经济赔偿由经销商承担,公司保留进一步追责权利。
第七章 售后服务监督与投诉机制
7.1 售后服务监督
1. 公司定期(每月)对经销商售后执行情况进行抽查,抽查内容包括:
* 用户回访(核实服务态度、收费合规性、问题解决效果);
* 凭证核查(安装记录、维修单据、事故处理资料的完整性);
* 流程合规性(是否按手册标准执行保修、安装、退换机流程)。
2.对违规经销商的处理:
* 首次违规:警告并限期整改(整改期限 7 个工作日);
* 二次违规:罚款(500-2000 元,具体按违规情节);
* 三次及以上违规:取消授权资格,并追究相关经济损失。
7.2 投诉渠道与处理时效
1. 官方投诉电话:400-888-1342(8:00-16:30,周一至周六);
2. 投诉处理流程:
* 响应时效:用户投诉后,公司售后专员在1 个工作日内联系用户,核实投诉内容;
* 处理时效:一般投诉(如安装延迟、收费争议)在3 个工作日内解决;复杂投诉(如事故纠纷、退换机争议)在7 个工作日内给出处理结果;
第八章 附则
8.1 手册更新与生效
1. 本手册自发布之日起生效,原《风田售后服务管理手册》同时废止;
2. 公司将根据国家法律法规更新、产品迭代及售后实际情况,适时修订本手册,修订版将通过经销商管理系统同步至所有授权经销商。
8.2 解释权归属
本手册的最终解释权归风田品牌所属公司所有,经销商如有疑问,可联系公司售后管理部门咨询(电话:400-888-1342 转 2号线)。
